中国电脑福利彩票“双色球”投注指南
第一章 总 则
第一条 本规则依据财政部《彩票发行与销售管理暂行规定》和《中国福利彩票(电脑型)联合发行与销售管理暂行办法》(以下简称《管理办法》)制定。
第二条 中国福利彩票“双色球”(以下简称“双色球”)是一种联合发行的“乐透型”福利彩票。采用计算机网络系统发行销售,定期电视开奖。
第三条 “双色球”由中国福利彩票发行管理中心(以下简称中福彩中心)统一组织发行,在全国销售。
第四条 参与“双色球”销售的省级行政区域福利彩票发行中心(以下称省中心)在中福彩中心的直接领导下,负责对本地区的“双色球”销售活动实施具体的组织和管理。
第五条 “双色球”彩票实行自愿购买,凡购买者均被视为同意并遵守本规则。
第二章 游 戏
第六条 “双色球”彩票投注区分为红色球号码区和蓝色球号码区。
第七条 “双色球”每注投注号码由6个红色球号码和1个蓝色球号码组成。红色球号码从1--33中选择;蓝色球号码从1--16中选择。
第八条 “双色球”每注2元。
第九条 “双色球”采取全国统一奖池计奖。
第十条 “双色球”每周销售三期,期号以开奖日界定,按日历年度编排。
第三章 投 注
第十一条 “双色球”的投注方法可分为自选号码投注和机选号码投注;其投注方式有单式投注和复式投注。
第十二条 自选号码投注是指由投注者自行选定投注号码的投注。
第十三条 机选号码投注是指由投注机为投注者随机产生投注号码的投注。
第十四条 单式投注是从红色球号码中选择6个号码,从蓝色球号码中选择1个号码,组合为一注投注号码的投注。
第十五条 复式投注有三种:
(一)红色球号码复式:从红色球号码中选择7--20个号码,从蓝色球号码中选择1个号码,组合成多注投注号码的投注。
(二)蓝色球号码复式:从红色球号码中选择6个号码,从蓝色球号码中选择2--16个号码,组合成多注投注号码的投注。
(三)全复式:从红色球号码中选择7--20个号码,从蓝色球号码中选择2--16个号码,组合成多注投注号码的投注。
第四章 设 奖
第十六条 “双色球”设奖奖金为销售总额的51%,其中当期奖金为销售总额的49%,调节基金为销售总额的2%。
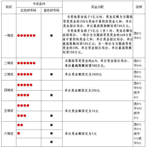
第十七条 “双色球”奖级设置分为高等奖和低等奖。一等奖和二等奖为高等奖,三至六等奖为低等奖。高等奖采用浮动设奖,低等奖采用固定设奖。当期奖金减去当期低等奖奖金为当期高等奖奖金。设奖如下:

第十八条 根据国家有关规定,“双色球”彩票单注奖金封顶的最高限额为500万元。
第十九条 “双色球”设立奖池。奖池资金来源:未中出的高等奖奖金和超出单注封顶限额部分的奖金。奖池资金计入下期一等奖。
第二十条 当一等奖的单注奖额低于二等奖的单注奖额时,将一、二等奖的奖金相加,由一、二等奖中奖者平分;当一、二等奖的单注奖额低于三等奖奖额时,补足为三等奖奖额。当期奖金不足的部分由调节基金补充,调节基金不足时,从发行费列支。
第五章 开 奖
第二十一条 “双色球”由中福彩中心统一开奖,每周开奖三次。开奖前,省中心将当期投注的全部数据刻入不可改写的光盘,作为查验的依据。
第二十二条 “双色球”通过摇奖器确定中奖号码。摇奖时先摇出6个红色球号码,再摇出1个蓝色球号码,摇出的红色球号码按从小到大的顺序和蓝色球号码一起公布。
第二十三条 开奖公告在各地主要媒体公布,并在各投注站张贴。
第二十四条 “双色球”的开奖结果以中国福利彩票发行管理中心公布的开奖公告为准。
第六章 中 奖
第二十五条 “双色球”彩票以投注者所选单注投注号码(复式投注按所覆盖的单注计)与当期开出中奖号码相符的球色和个数确定中奖等级:
一等奖:7个号码相符(6个红色球号码和1个蓝色球号码)(红色球号码顺序不限,下同)
二等奖:6个红色球号码相符;
三等奖:5个红色球号码和1个蓝色球号码相符;
四等奖:5个红色球号码或4个红色球号码和1个蓝色球号码相符;
五等奖:4个红色球号码或3个红色球号码和1个蓝色球号码相符;
六等奖:1个蓝色球号码相符(有无红色球号码相符均可)。
第二十六条 一等奖和二等奖中奖者按各奖级的中奖注数均分该奖级的奖金;三至六等奖按各奖级的单注固定奖额获得奖金。
第二十七条 当期每注投注号码只有一次中奖机会,不能兼中兼得(另行设奖按设奖规定执行)。
第七章 兑 奖
第二十八条 “双色球”彩票兑奖当期有效。彩票中奖者应当自开奖之日起60个自然日内,持中奖彩票到指定的地点兑奖。逾期未兑奖者视为弃奖,弃奖奖金纳入彩票公益金。
第二十九条 中奖人须提交完整的兑奖彩票,因玷污、损坏等原因造成不能正确识别的,不能兑奖。
第三十条 一等奖中奖者,需持中奖彩票和本人有效身份证明,在兑奖期限内到各地省中心验证、登记和兑奖。其他奖级的兑奖办法由省中心规定并公布。
第三十一条 按国家有关规定,单次奖金额超过一万元者,须缴纳个人偶然所得税。
第八章 附 则
第三十二条 本规则未尽事宜,均按《管理办法》和有关规定执行。
第三十三条 本规则由中国福利彩票发行管理中心负责解释。
第三十四条 本规则由自发布之日起施行。
长者助手




粤公网安备 44010402001232号