av天堂-最新高清av天堂官方直通车
繁體
|
统一身份认证登录
|
智能机器人
|
无障碍
|
长者助手
主页
动态
公开
服务
互动
专题
搜索热词:
长者饭堂
帮扶
求助
慈善
殡葬
婚姻登记
您当前所在位置:
主页
>
公开
>
重点领域信息公开
>
殡葬管理信息
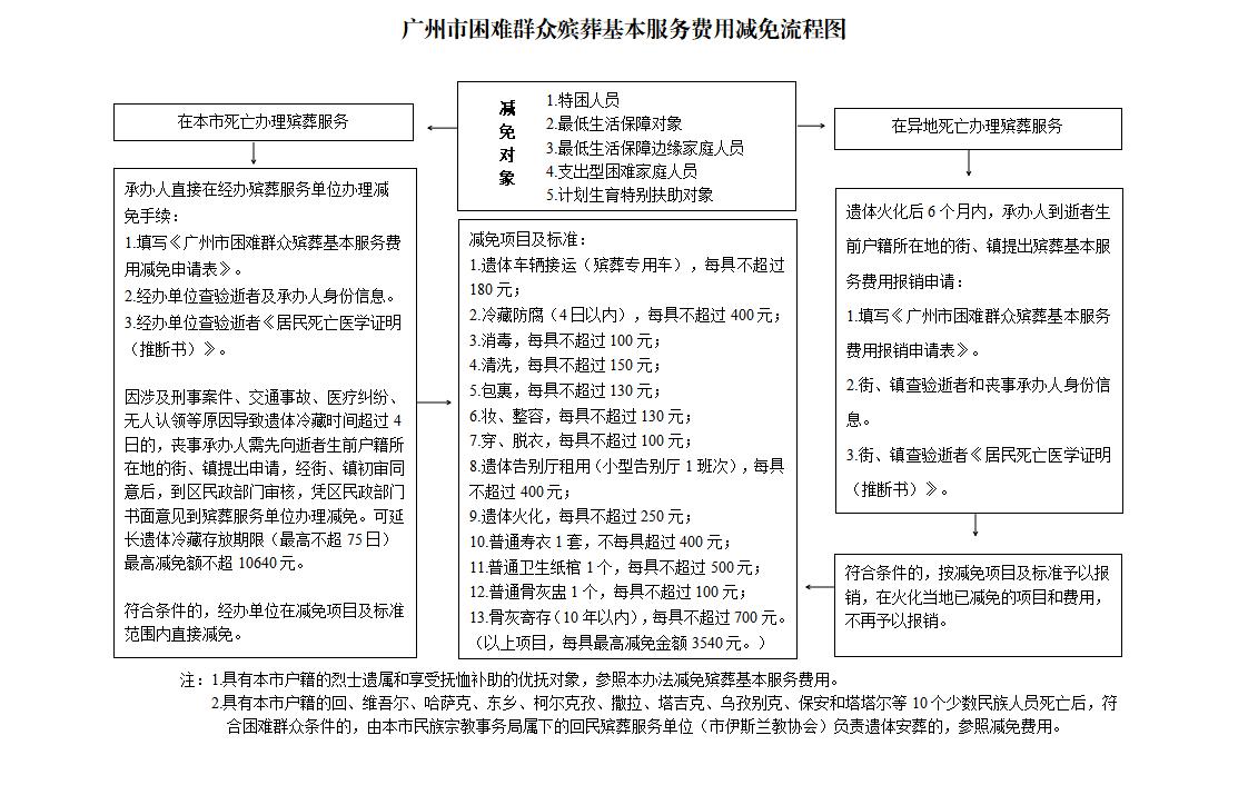
广州市困难群众殡葬基本服务费用减免流程图
来源:
市殡葬管理处
发布时间:
2024-03-14 16:40:19
阅读次数:
-
附件下载
相关稿件
【
返回顶部
】
【
打印页面
】
【
关闭本页
】