av天堂-最新高清av天堂官方直通车
主页
专题主页
政策法律
办事流程
服务机构
无障碍版
长者助手
您当前所在位置:
主页
>
殡葬信息
>
惠民殡葬减免
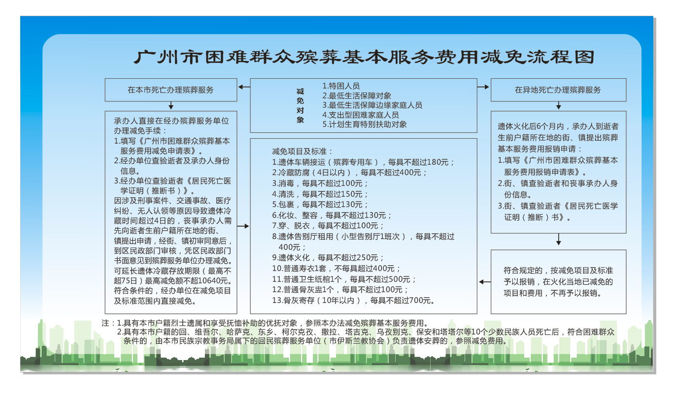
广州市困难群众殡葬基本服务费用减免流程
来源:市殡葬管理处 发布时间:2024-04-20 14:53:53 阅读次数:
-
打印本页
回到顶部
关闭本页