av天堂-最新高清av天堂官方直通车
主页
专栏主页
本院资讯
单位简介
老年医院
服务功能
志愿服务
入院指引
捐赠指引
人才招聘
无障碍版
通知公告
本院动态
单位概况
领导分工
机构管理
机构文化
历史沿革
荣誉资质
医院概况
专科专家
医疗设备
医疗康复服务
社工服务
社区居家养老服务
产学研服务
安宁疗护服务
认知症照护服务
志愿服务概况
志愿服务理念
志愿服务流程
志愿者守则
入院流程
收费标准
捐赠流程
捐赠公示
报名方式
长者助手
当前位置:
主页
>
广州市老人院 广州市老年医院
>
本院资讯
>
通知公告
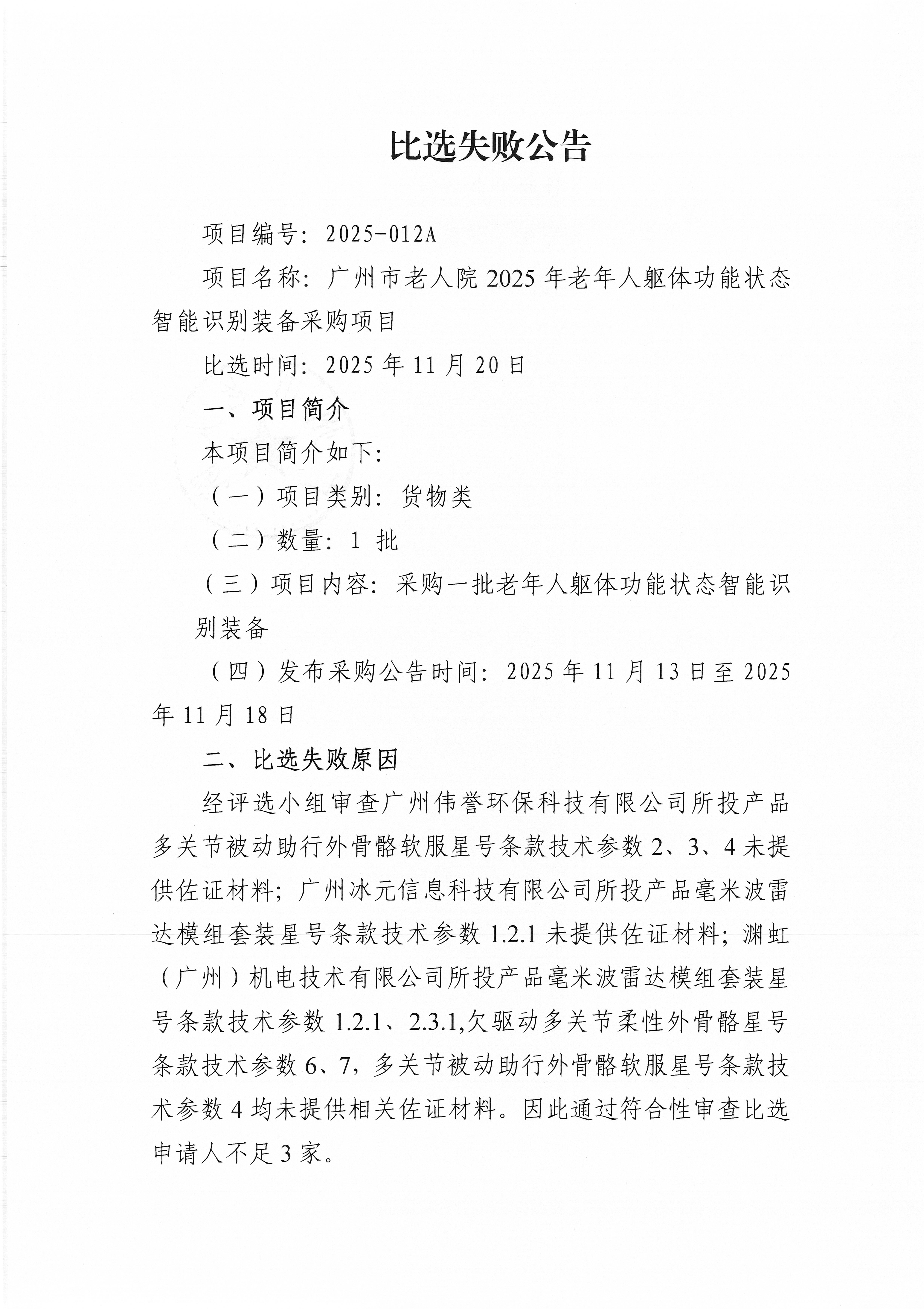
广州市老人院2025年老年人躯体功能状态智能识别装备采购项目比选失败公告
撰写时间:2025-11-24